sain
Members-
Posts
518 -
Joined
-
Last visited
-
Days Won
1
Content Type
Profiles
Forums
Gallery
Downloads
Blogs
Events
Store
Aircraft
Resources
Tutorials
Articles
Classifieds
Movies
Books
Community Map
Quizzes
Videos Directory
Everything posted by sain
-
Electronics Project - Quad CHT Gauge
sain replied to sain's topic in Aircraft Building and Design Discussion
I've been working on the program for the PIC on and off for a few weeks now. This has been qutie a frustrating process, as i've been unable to achieve consistant results with anything other than quite simple code. Once the code grew much beyond reading one ADC (analog to digital converter) port and displaying the output on the LEDs I've been having a lot of trouble. To be honest even reading one adc port has been a struggle - if i changed any of the maths from what I had in the diode temp sensor it all went horribly wrong. In theory what I was trying to do is quite easy - you calculate the input voltage by dividing the ADC result by 1024 (the max possible output from the adc) and then multiplying by the reference voltage (in this case 5). I tried 4 different ways of doing this, all without success, before deciding I was a moron. I then tried it with some constants, rather than the ADC input and had the same issues. I then cut and pasted a bunch of examples off the web, and tried those, and got exactly the same problems as I was getting with my own code. At this point I got the XXXXs and gave up on C, and wrote it in assembler. This worked perfectly so I started to have suspisions that the C compiler i was using was borked, or I had screwed up something in the compiler configuration somewhere. I did want to use C though, as I plan on releasing this whole project, and wanted something a bit easier for a lay person to play with. I downloaded the CCS compiler demo to give it a try, but discovered the demo doesn't support the PIC16f887. Fortunately a friend of mine had an unused pic starter kit thats based on the 16f887 and it had a version of the CCS compiler with it. He was willing to part with it for a very reasonable price, so I bought it off him. So last night I built a quick test program, to read from the ADC port, calculate the voltage and throw the output to the LEDs and also to the computer via a RS232 (serial) connection. After a bit of stuffing around (i forgot to tell the compiler to use all 10 bits of the ADC output) this worked, and i was a very happy fellow. Hopefully progress will now be a bit faster. -
facthunter - thanks for that bit of info. I'd always looked at them and thought "too big", without doing any checking.
-
zenith's various: ch601, ch701,ch801,ch 650,ch 750 etc hummelbirds various: hummelbird, ultracruiser, ultracruiser plus jdt's various: max103s, mini-max1100s 1500Rs 1600Rs 1650R Euros, 1700R Hi-Max etc australian aircraft kits various: wasp, hornet murphy aircraft various: rebel, moose, renegade etc (pretty sure not RA-AUS - i've never looked at the specs)) aeroprakt: foxbat a22 I believe Kitplanes magazine publishes a list of all kit and plans built aircraft - might be a bit of bother to figure out which ones would comply with RA-AUS rules or SAAA. Upcoming, but not kits (or plans) yet (i think): Plyon500's LR-2 (I love the shape of this beastie!) Bruce King's BK-1.3 Bob Hoover's Chugger
-
When somebody educates them... they arn't going to do it for themselves.
-
Electronics Project - Quad CHT Gauge
sain replied to sain's topic in Aircraft Building and Design Discussion
Thanks for the input jcamp. I'll definately add the zener and up the voltage rating on the capacitor. I didn't realise the voltages peaked so high - i was thinking more in the mid 20s range. Yeah, i'm thinking some of the occassional "weird" numbers I'm getting on my test rig might be due to the excessive gain from the op amp. If it continues to be problematic i'll aim for an output voltage of 0.5V (or 0.1) for 100C or so and see if that helps, or failing that switch to proper instrumentation amps. I also have a couple of dedicated thermocouple amplifier chips to try out, but i think their top cutoff temp is 150C, which from memory is still within range for a couple of engines (well, at the top of it).. (also not an electronics engineer - i'm just learning this stuff as I go) -
Electronics Project - Quad CHT Gauge
sain replied to sain's topic in Aircraft Building and Design Discussion
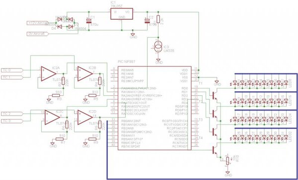
Circuit Explanation The top part of the circuit, comprising the 4 diodes, the two capacitors and the 78L05 voltage regulator are the power supply for the rest of the system. The 4 diodes are configured as a bridge rectifier, so that the gauge will be immune to somebody hooking it up to the power the wrong way around. The two capacitors are just providing filtering for the 7805 regulator, to smooth out any supply/demand ripples. The second part of the circuit is R1 and the LM335 (the weird 2 circle looking thing). This is the temperature sensor that will be reading the temperature where the thermocouples connect to the circuit. This is so the PIC can use the temperature there to do a cold junction offset calculation, and get an accurate reading on the CHTs. Cold junctions for thermocouples are normally at 0 degrees C, so if its not you need to allow for the temperature difference. The output from the LM335 is connected to AN0 (the first Analog to Digital converter on the PIC). The third part of the circuit is the 4 op amps (actually 1 TL074 chip) to the left of the PIC, which take their input from the 4 thermocouples (the other side of the thermocouple is connected to circuit gnd). These op-amps are configured to provide a voltage gain of 243 (roughly), which is enough to bump the output of the thermocouple up to about 1V at 100 degrees C (and 2V at 200 C etc). The 4 op-amps have their output connected to AN1-4, which are Analog to Digital converter pins for the PIC. The big boxy thing in the middle is the PIC16F887, which is the microcontroller which will do the temperature reading from the LM335 and the thermocouples (via the op-amps). It will then display the output (scaled to predefined settings) on the LEDs connected to RB0-7. These will start switching on when the CHTs get up to operating temperature, with the 6th (the last green) coming on a bit before the top of the engine's operating range. The first red (7th) will come on right at the top of the operating range. If the operating range is exceeded the whole bank will flash on and off. Each bank of LEDs (on the right hand side) is controlled by a transistor, which is switched on by the PIC when its displaying that particular bank. Each bank is switched on and off very rapidly in turn (thousands of times a second), which gives the appearance of it being on continually. This allows the PIC to control the 32 LEDs with only 12 pins. The LEDs are connected in turn through a variable resistor, which is used to control the brightness. The remaining pins on the PIC are left empty for future expansion/features (such as additional display channels, a SD or MMC card for logging etc). Note that in its current state, the PIC could be replaced with a smaller version, such as a PIC16f886. Corrections to schematic: while writing this i noticed that IC2D (the 4th, or bottom right op-amp) is connected to RA4 - this should be RA5, which is the next pin down. -
Electronics Project - Quad CHT Gauge
sain replied to sain's topic in Aircraft Building and Design Discussion
well, its been a while since i've worked on this - sorry to anybody waiting for it, i've been a touch busy. Anyway, the circuit design is pretty much complete (I think), so I'm posting the schematic in case for comment etc. Please note that this has not been tested, so if you build it, use at your own risk. That said it wont do anything at all until you have the program to load onto the PIC microcontroller. Code will follow when I have it working as well as I would like. Circuit explanation (for the curious) will be in the next post. -
There are some interesting engines floating around in the UAV world at the moment - things like: http://www.swbturbines.com/products/TurboShaft.htm and http://www.swbturbines.com/products/100_shaft_hp_turbo_shaft.htm which is a 99.6hp (SLS whatever that means) 18.5kg minature turbo prop engine. It'd be very interesting to see this strapped to the front of something like a Corby Starlet, though weight and balance may be an issue.
-
There is always a build-it-yourself option for fuel gauges. Check out John Weir's (he writes the electronics articles for Kitplanes) Capacitive Fuel Gauge Articles from June and July of 2000: http://www.rst-engr.com/kitplanes/KP0006/KP0006.htm and http://www.rst-engr.com/kitplanes/KP0007/KP0007.htm both free to download.
-
theres also the hummelbird http://www.flyhummel.com also the ultracruiser and ultracruiser plus. Plans built, but parts available. for a two seater you could go a zenith, but i'm certain it'll come out over your $10k figure. The engine will come out over that
-
Don't forget to check the other end - if its bad at one, the connector to the radio might be dodgy too.
-
You can get a suitable VHF SWR meter here: (http://www.radiospecialists.com.au/Power%20meters.htm the DH2475 looks suitable but will set you back about $100). Another thing you might want to check out on that antenna installation is the connectors on the coax itself - if they are broken you'll get ****ty reception/transmit
-
Hi Dracer, as the others said it may just be anxiety. Ask your instructor if you can just go do a cruise around the training area lesson (i.e straight and level flight, level turns etc), so its all things that you've done before and know pretty well. Avoid flying in rougher weather for a little bit, until your more use to the aircraft. The other thing that may be contributing is fear of getting sick itself, which is fairly problematic. The main thing is not to worry about it. if it happens it happens, its cetainly not the end of the world. Most people get over the motion sickness very quickly. Just try and go flying on some calm days for a while. Talk to your instructor for some suggestions on how to deal with it. Personally I got sick pretty much every lesson (with a few exceptions) and still have to medicate myself so I don't get sick now. Most people arn't as bad as me though (my instructor has only had one other who was - in 15 odd years of flying instruction). Anyway here is what i've learned: 1) If you start feeling sick, let the instructor know and get back on the ground as soon as possible. Give it a couple of hours before going again (to let things settle down). 2) if you do blow chunks in the cockpit, don't stress about it, just grab the sick bag and go for it. remeber to move the mic boom out of the way. Your instructor will be used to others doing it, or they'll be wishing they packed two sick bags. Get the sick bag early!! 3) There are a number of types of medication available for travel sickness. Try them out - start with the "herbal" Ginger tablets. For most people these work really well - personally the travelcalm brand seemed to work best, blackmoores not at all. Make sure you take the tablets at least 30 minutes before the flight. You can also try drinking ginger beer (get a good brand with real ginger) - just make sure it isn't alcoholic. 4) You can also try the "Sea bands" wrist band things. Its hard to say if these work or not. I've still gotten sick wearing them, but they did seem to lessen the affects, and hasten recovery. That said i can't say for certain. Suck it and see - they only cost a couple of bucks. 5) if the ginger tablets don't work you can try the stronger stuff, but experiment with them before hand, and let your instructor know that you've taken them before you go flying - some of these cause drowsiness, and are often quite quick in the onset. Personally travelcalms put me to sleep about 40 minutes after taking them (you can feel it coming at about 20, by 40 you can't keep your eyes open), kwells work really well, and don't cause drowsiness (for me) until about 5-6 hours after taking them. Again take them at least 30 minutes before your flight. Some people also suggest taking one the day before, to get some of the stuff working in your system. Others suggest only taking a quarter of a tablet. You will need to try a couple of different options as the tablets all affect people differently. You may also want to consult a doctor about it. 6) While flying try and avoid looking down and out of the aircraft doors - keep your eyes looking out ahead as much as possible. If the aircraft bounces while your head is turned sideways and down, then the path your head follows is pretty much the worst possible for making you sick. Some people will even get sick after just one bump like that. don't ask me how i know. Good luck, and I hope I havn't horrified you too much. The ginger stuff works for a lot of people. Whatever you do, don't let it stop you, its really quite easy to manage once you've got everything figured out.
-
hmm.. empty weight was 420kg for the camel - 660kg fully loaded. come on 700kg rule!
-
Thats sweet IanR... hmm.. i wonder what a full scale camel would weigh in at. i guess i read to many Biggles books as a kid.
-
umm.. just as a point - you don't actually need to have your design "rated" or certified. check out: http://www.raa.asn.au/constructors/index.html To qoute: In Australia anyone can design their own ultralight aeroplane, fabricate and assemble it at home then fly it without need for either the design or the construction to meet any designated standard. Or an ultralight aeroplane – of a previously accepted design – can be fabricated and assembled utilising an RA-Aus approved, commercially supplied, set of drawings and/or a data package. Of course for such aeroplanes to be flown the pilot must have a valid RA-Aus pilot certificate, the aircraft must have valid RA-Aus registration and be initially confined to a designated testing location. If it was me though, i'd get something to fly in while i'm designing and building.
-
Good advice Tony. I'd agree with that actually - Your views on what your after will probably change a lot as you go through your training. Mine certainly did.
-
Well, sounds like you want a 2 seater. An X-Air could be an option - you can get those as a kit, though i suspect you'd tip a little over the 20k mark once its fully kitted out (definately if you go with the hanuman version). (http://www.mcp.com.au/xair/index.html) A rans s-12 might also fit your needs (http://www.rans.com/s-12xl.htm - also a kit). Again, a complete kitout might tip you over. Baphomet's bantam b22 could be a good choice too, though i'd check it out. They are supposed to be a lot of fun to fly. To get under the $20k limit though your probably looking at a secondhand aircraft, or a kitbuilt, or possibly a single seater. Personally I fly the local flying school's Gazelle. because i can't make up my mind what I want. At the moment I'm leaning towards a kit built Zenith CH-701(http://www.zenithair.com/stolch701/index1.html), which would suit my needs for 2 person travel (or one with a bunch of equipment) and nice short take off and landing capability for one of the locations I would like to fly to and from regularly. At the same time i'm leaning towards something like a hummelbird (http://www.flyhummel.com/) or a BK-1.3 (http://www.bkfliers.com/) for journeys to and from places. My lovely lady would get left behind though, which could result in her looking like and me looking like :black_eye:. Anyway, lots of choices out there - best of luck! *edit* noticed this:: 1344 Avid Flyer S.T.O.L. Rotax 532 engine and airframe approx 130 hrs only. Always hangared, currently Horsham VIC. Good condition 2 place aircraft long range fuel tanks, large tyres S.T.O.L. characteristics, wings fold back for storage. $20,000 negotiable. Contact Steve Monaghan Ph 0429 788 262. in the ra-aus market - very cheap for a 2 place, might be close to what your after
-
Electronics Project - Quad CHT Gauge
sain replied to sain's topic in Aircraft Building and Design Discussion
Again, not much progress. I ended up ordering the cht senders i wanted directly from wicks aircraft (sorry Ian), and they finally arrived last night. Unfortunately the leads on them are very short, so now i need some thermocouple wire too. It shouldn't hold me back from doing some testing on the household iron though (c: The test platform has been selected, and its that well known aircraft - a ford laser. still, it'll do until i've ironed out the bugs and its ready to go in a real aircraft. As soon as i've got the thermocouple wire issue sorted it'll go into the car. I'm working on the initial prototype schematic and pcb at the moment, which I'll post when its done. Should be sometime this week hopefully. -
Global Climate - are you Cool, Hot, or dont give a Hoot ?
sain replied to a topic in AUS/NZ General Discussion
Interesting - i thought the methane was generated by organic material being broken down in the absence of oxygen (i.e beneath the upper layers of fallen leaves/branches/trunks etc. Things you learn... Mind you it also says that a "large range of plants" produce methane, but not how many... Mind you the graph itself is very interesting - the majority of australia's methane seems to be coming from the desert regions, northern NT, and northern queensland, while the south eastern regions (looks like from brisbane south and across to the start of the GAB) don't produce any. Nz looks to be about the same, with only a few small pockets of methane production. -
Probably your best bet is to determine what your desires are, and then go looking for aircraft to suit. For example - do you want to travel long distances regularly in it? If you are, would you be happy if it took several hours to get there? Do you want to take a passenger when you go flying, or do you enjoy the solitude? What about landing in paddocks etc, or even on lakes? All these things will affect your choice of aircraft, along with asthetics etc. It might be worthwhile having a look through the members market section of the RA-AUS mag, to see what you can get for the type of money you want to spend, and then do a bit of research on those aircraft. If your not an ra-aus member yet, and cant get the mag at your local newsagency, the market is also available online at http://www.raa.asn.au/market/index.html - without pictures unfortunately. Check every month or so, there are always new aircraft coming in and out. Oh, and don't forget to have a chat to your flying instructor about the aircraft too - they may have some useful information for you. best of luck!
-
Global Climate - are you Cool, Hot, or dont give a Hoot ?
sain replied to a topic in AUS/NZ General Discussion
Its still a worthwhile read though. He likes to try and prove his theories based on real data where possible, though he does take a few shortcuts with the maths. Not all of what he puts in his book I agree with, but its a very interesting viewpoint. -
Global Climate - are you Cool, Hot, or dont give a Hoot ?
sain replied to a topic in AUS/NZ General Discussion
Please read the free e-book at: http://www.withouthotair.com Uses factual, numerical information rather than things like "CO2 pollution is a huuuuuuuge problem" or "CO2 pollution is a load of bullexcrement". Provides useful information reflecting the realities of the situation and banishing many myths. Also shows (mathematically even) why many of the touted methods of reducing energy consumption wont work, or at least wont work alone. And for those who don't believe that CO2 is likely to be a problem, it also has some very interesting graphs showing proportions of CO2 to other gases in the atmosphere (well, actually from core-ice samples presumably) since before the industrial revolution to today. It also does some maths towards the end, comparing the effeciency of light aircraft to cars. Unfortunately he picked a crappy plane to do it with, but hey. enjoy. -
Hi Thruster87, I hadn't actually noted the hype. I personally know bugger all about CH-601XLs. I'm just pointing out that Orion's viewpoint is generally well worth considering, and dismissing it out of hand as rubbish may not be the best idea. Only considering his viewpoint would also be a bad idea. Its early days at this point, and he may well completly vindicate the CH-601XL design. Again, waiting for all the reports to come out would be a good idea. I'm interested in your opinion of the quality of the CH-601 kit though - I'm in the early phases of determining what sort of aircraft I want, and the CH-701 is a pretty strong contender at this point. Cheers
-
Orion is a very well respected aeronautical engineer/design consultant himself. He was saying that there is a group that believes there is an issue and he has been asked by them to take a look at the design, and that the number of accidents of that type in that aircraft exceeds statistical likelyhood. Not sure if he means the litteral "outside 1.5 standard deviations of the norm" or not. He hasn't said that there is or isn't an issue, just that there may be an issue, and if your considering building a ch601xl then you should do your research on it properly (when should you not?) Anyway, I wouldn't discount anything he says as rubbish - its normally very well researched and informative. Again, have a look around the homebuilt aircraft site at some of his comments. He really does know his uhh.. stuff. On the other side of that most of what William Wynne has to say is valid - many aircraft accidents are caused by pilot error, many homebuilders modify designs as they are building them, and lots of people comment and claim design faults on aircraft accidents without reference to the official reports. Its also true that consistently flying into turbulence at speeds well in excess of VA, or hard/heavy manovering at speeds well in excess of VA may cause stress to the airframe structure, and that stress may lead to failures at a later time. All he has really said is fly carefully and safely and within the design envelope of the aircraft and everything will probably be fine (my phraseing). Which is probably true. Chris Heinz has a long history of successful aircraft design, and the CH-601 has a significant number of aircraft flying, including some which have been flying for many years. If it was me I'd do as much research as I could into the aircraft before considering it. Including looking at all available accident reports. Finally I should say that I know bugger all about 601, or about any accident history they may or may not have.
