-
Posts
106 -
Joined
-
Last visited
About ZULU1
- Birthday 31/08/1957
Information
-
Country
South_Africa
ZULU1's Achievements
Well-known member (3/3)
-
The best option is to buy a small enclosure, a 2,5mm stereo socket and a 3,5 mm mono jack socket, mount them at a pitch of 10mm centres and cut the sockets off that came with the C96 cable in the radio box. Put a small grommet to allow the twin CT 96 cut off and then wire as per the picture. Then plug the old Icom plug into the adapter box. The CT91 from vertex, I havent found to work. Hope it helps. Paul
-
I have seen many exhausts sprayed with a zinc metal spray that gives very good lasting metal 'matt" finish.
-
Info on automotive or motorcycle engine conversions for ultralights
ZULU1 replied to Grafor's topic in Engines and Props
They are building a Bush Baby in RSA with a Yaris motor with considerable success, thought I would share this www.microlighters.co.za • View topic - TOYOTA YARIS ENGINE as well as a eboxi ignition system, unsure where its made but heard of it for converting BMW complicated ignition systems to something "user friendly". Paul -
Take a look at our club website, Ballito Microlight Club http://www.balaero.co.za as a club we have the new King Shaka International right next door to us opening on May 1st. It is a public site but you will be able to see the installations on a trike, the memorandum of agreements, the final airspace (box) allocated to us and also our own squawk code. We called it project parrot after the original IFF used in WW2. Most have installed the Trig TT21s (Mode S device). It has ADS B capabilities as well. This I believe is a test project between us and the SACAA and I may add all concerned have been very user friendly. The club has some good negotiators I may add !! It seems pointless installing a Mode C here as we are led to believe that its going to be replaced RSA wide in 2012 and Namibia has installed 42 station WMA network already. Cheers Paul
-
Pacific Flyer Monthly Photo Competition - April 2010
ZULU1 replied to Philthy's topic in AUS/NZ General Discussion
-
HKS Advisory spark plug pastes I have read this thread with interest and as I own a HKS I discovered this "bulletin". Obviously the HKS has a oil cooled head and advises Iridium plugs but they do advise a anti seize material. Very useful thread and discovered this document as aresult. Thanks Paul 2008-12-15_Spark_Plug_Replacement_v1-02.pdf 2008-12-15_Spark_Plug_Replacement_v1-02.pdf 2008-12-15_Spark_Plug_Replacement_v1-02.pdf
-
Rf into headsets Perry is correct with his statement regarding rubber duck antennas and RF, the main culprit being the Icom ICA6/24 series. I have covered the subject on other threads. We do however manufacture a product which is used in Central Africa for Air Traffic ground controls using the the Ica6. This product performs well. By special request we could make available via Ians Clear prop online shop. But being very honest if you dont have available the test facilities or unless you have the older Icom Ica4, Ica 3/22 Icoms which work, its probably best to leave the project alone. For those who fly with a PPG we would be able to supply also via Ian a suitable product. I will dig up a drawing and post as retro fit kit with components easily available. The Ica 14 is also unfortunately not headset friendly either. But use an external antenna and the problems disappear !! Cheers Paul
-
Twin Comm We make the twin comm for trikes and not fixed wings, ultra small technology. With a trike its not so easy to interchange radio transmit. hence two PTT buttons on the bar !! Paul
-
Vee Rabbit Kev, I have absolutely no idea how to adjust an Xcom !! I have never even seen one before but Perrys trying to find one, so we can establish how to do this. As regards the Vee Rabbit, they are a simple fitment with 4 cap screws and a small spanner and Allen key is provided with each kit. The cable is in two pieces and disconnect below the wing attachment. Ian will have some available for viewing at the Natfly stand. Take a look at the pic on a UK Gemini. This bracket is designed for the smaller King Post. Sorry a VXA220 is a Vertex Standard radio and rate them as the best used so far, also from Clear Prop, they like to be fed with 9,6 volts input which Clear Prop stocks the regulators also.. Cheers Paul
-
Antenna Hiya Kev Just read your thread, I really have no experience at all with the Xcom as Perry advises on his previous thread. However after reading the instruction manual they have a transmit output of 6 watts. This for a trike is hectic and can lead to all kinds of problems with rf ingress when transmitting. This is compounded by a poorly grounded/installed antenna. For our Microair fix which I must confess is really, really good and the best I have seen in a panel mount. When testing in a trike I was asked to identify aircraft type !!! We turn the power down to 1,5 watts, readjust the mic gain as the chatterbox has its own mic amplifier, install a line choke filter (which we specifically designed for a clapped out 503 single ignition) and our Vee rabbit antenna. This was designed for the Airborne / Microair installation at Perrys request. I am not really an antenna boffin and asked our local radio hams to help..That was a year ago and over 300 sales later they are very popular in South Africa, Australia and now selling in the UK, all Quiks imported to South Africa get them fitted standard. The expense for results obtained are worth the effort. But suggest that you try the filter box first..then turn down the power. Maximum of 2 watts output. This will help the tx out. But i have never seen a radio so I have no idea how to do the adjustments ?? The Vee rabbit aids reception and prevents rf ingress from a GPS, Skydat and so on. You can expect transmissions in excess of 200kms easily with a Microair at 1,5 watts and more with a VXA220. So would imagine the Xcom to do the same ? Ian will be able to help you out with all products from Clear Prop. Cheers Paul (Air Magic)
-
Clear Prop stocks them.. I am pleased to advise that the online store, Clear prop will now be stocking most fixes for "Electrical Storms" described above as well as our other Air Magic branded products. Ian has negotiated to supply at the lowest possible prices anywhere..:thumb_up: The store will be stocking the Vee rabbit antennas almost immediately, which fixes almost all known woes from the Garmin GPS 296 on trikes. They are mounted on the King Post and also aid well known panel mount radio problems. We have also developed a Twin comm radio intercom system allowing a Air Band and the Australian UHF CB band to operate on the same system. Two PTT buttons. Clear Prop will be the first to receive these products. Also to be made available will be flying shoes, leather "biggles" helmets, visors, bibs, power supplies, line chokes, intercoms that "fix" panel mount radios, flying suits, chill cheaters (neck sleeves) trikers map boards and hopefully we can be competitive on our ally wheel chocks. Contact Ian for further details, and with our closer relationships we will now "try" to help out with those radio installations on the forum... Air Magic is desiged and manufacturd in South Africa and Australia for the harsh conditions we encounter. Cheers Paul (zulu1)
-
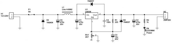
Power supply for ICA6/24 Geoffrey, I think I mentioned it on the forum before but anyway, to make matters worse the ICA6/24 series requires a 11volt supply to power direct from a plane (or car). They will receive but not transmit if over 11,4 volts. The new ICA14 is the same. Minimum power required is 1,6 amps for stable transmissions. Use a minimum of a LM350 regulator as a LM317 dies at 1,5 amps. Not a bad thing as the previous ICA5 and also the ICA3 would destroy itself if surged on over voltage. Also ensure the ANL is on, and if possible install a line choke. Most chaps use a seperate battery which is first prize. The Vertex (all models) works up to 15 volts and is ideal at 9,6 volts as this gives a nice differential on a regulator such as a LM317/338/350 series from 13,8 volts which helps remove the line noise. The Tx is about 0,9 amps at 1,5watts. Google the regulator types for more info, stay with a TO220 package and small heat sink as they are not 100% duty cycle. Parts are really cheap. Attach jpeg of circuit diagram for you. Line choke from a speed and sound shop. Safe flying Paul
-
Statement on Misasa web site This was tragic news, I copy the posting on Misasa web site: "Hi Folks after the fatal accident at Groblersdal last weekend I as safety officer of MISASA have requested CAA to "ground " all Airborne Edge aircraft till we have clarity re the wing failure on Kevin Manions Airborne XT. CAA and the manufacturer are busy trying to find a solution. I have recovered the wreckage and "re assembled " the wing on my premises and are waiting for Jenya and a visit from CAA to determine the way forward . I would suggest you have a competent AP inspect your wing/ leading edges to determine if it shows any signs of fatique / stress before you decide to fly again. CAA committed to contact the 9 remaining owners of Airborne products re the above issues Should you know someone who owns one please contact them with urgency to inspect the plane before further flights are undertaken CAA - Andre Swanepoel can be contacted re this matter . Its a life threatening situation , and I feel it should be treated as such , Leprachaun."
-
Correct Sain I am sorry chaps and should have described it better !! The power from the radio is about 4,8volts (seen some higher as well). The objective is to keep the mic voltage as low as possible, most electret mics are about 1,5volts or so. If using a mic amp it makes the clarity from the headsets about 100% better as the battery power is "pure". The mic elements are good, its how they are connected.. I have used this circuit in very troublesome hf systems, they are prone to rf ingress and in every case work well. The ICA6/24 series is my first encounter with aviation radio and this challenge...Seen many web sites describing the ICA6/24 as unsuitable, unfortunately people find out after they have been purchased. That is the benefit of a forum like this.. Hope this helps Paul
-
ICA6/24 Hiya again I discovered this about three years ago. I have just posted the fix on the same forum. Yes the problem is rf getting into the mic circuit. Not an expensive fix. I will do a drawing and post later. The 5 volt supply from the radio has to be decoupled with a 100nf capacitor and then a seperate supply fed to the mic element. Normally popping a 1,5 volt AA battery in the headset works. For good measure a 470pf 0805 smd cap across the mic and the rf bead from the charger around the cable. I hate that radio.. The very same circuit is used in Military HF radios as they have similar problems with them. Paul
